位置
经销商
经销商的要求
职业生涯
联系我们
tvc
DIY视频
在线支付
消费者
关于我们
我们公司
obb体育
ob平台
ob体
欧宝直播app
0b足球
欧宝app下载
净水器
空气净化器
空气冷却器
盒式空调
Mega Split空调
Verticool空调
水冷却器
nba直播欧宝
商业制冷
ar 欧宝
nba欧宝直播
项目
议员概述
建筑
工业
基础设施
太阳能空调
项目画廊
客户服务
服务解决方案
证书
保修登记
安装和服务成本
购买AMC净水器
制造和研发
历史与概况
制造卓越
生产设备
R & D
欧宝娱乐提款
概述
集团公司
欧宝体育平台安全吗蓝星工程电子有限公司
欧宝体育平台安全吗蓝星卡塔尔航空公司
欧宝体育平台安全吗蓝星国际FZCO欧宝娱乐提款
欧宝体育平台安全吗蓝星机电工程(Sdn) Bhd
欧宝体育平台安全吗蓝星系统和解决方案有限责任公司
媒体和投资者
新闻稿
新闻剪报
投资者
股东信息
新型冠状病毒肺炎
更新
议员概述
介绍
优势的蓝色恒星欧宝体育平台安全吗
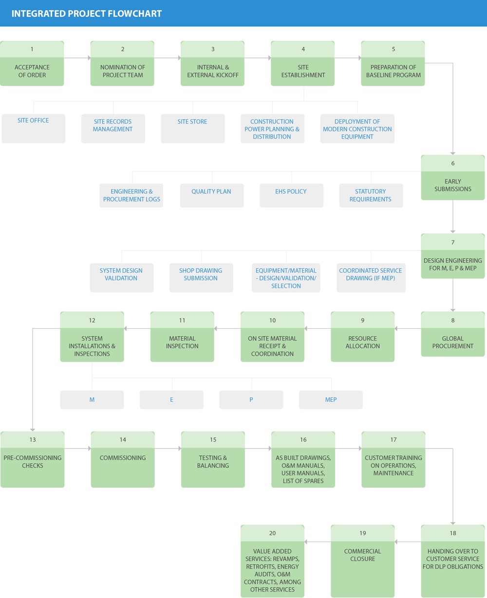
综合项目流程图
3 c计划
安全政策
去前
取得联系
产品
建筑电气化
中央空调
多联机系统
用管道输送系统
冷却装置
欧宝app下载
空气净化器
空气冷却器
商业制冷
冷库/冷藏室
水冷却器
冰柜
瓶装饮水机
冰机
厨房制冷
医疗制冷
瓶冷却器
Visi冷却器/ Visi冷冻机
停尸房室
服务解决方案
制造业
专业的电子产品
欧宝娱乐提款国际项目
产品出口
投资者关系
国家*
安达曼和尼科巴群岛
安得拉邦
Arunachal Pradesh,
阿萨姆邦
比哈尔
昌迪加尔
Chattisgarh
Dadra & Nagar Haveli
蹄兔&丢
德里
果阿
古吉拉特邦
哈里亚纳邦
喜马偕尔邦
查谟和克什米尔
恰尔肯德邦
卡纳塔克邦
喀拉拉邦
中央邦
马哈拉施特拉邦
曼尼普尔邦
梅加拉亚邦
米佐拉姆邦
那加兰邦
奥里萨邦
Puducherry
旁遮普
拉贾斯坦邦
锡金
泰米尔纳德邦
Telangana
特里普拉邦
北方邦
北阿坎德邦
西孟加拉
提交
提交